甘南 [切换城市]

甘南站

甘南婚礼主持人培训班有没有不错的分分兴旺

更新时间:2020/8/26 8:50:36信息编号:2056-1206770
所属分类:
教育培训 职业培训 
所在区域:
甘南 合作
详细地址:
杭州市拱墅区莫干山路1418号-5号 互动V谷,电话 13456818279
联 系 人:
小智老师
电  话:
13456818279
联系QQ:
联系QQ 2592885563
收录查询: 百度 搜狗 360   分享更易传播
小生活网提醒您:1、在办理服务前请确认对方资质, 夸大的宣传和承诺不要轻信!2.任何要求预付定金、汇款至个人银行账户等方式均存在风险,谨防上当受骗!
详细介绍
 
 
 而对于某些内容,则是翻来覆去地讲,有用信息甚少x.b.a.i.x.i.n.g.c.o.m。这样的访谈对象,亲朋好友便无
暇观看,造成冷场。或者,访谈对象侃侃而谈时,出现了与该话题基本无关的话语,而当
主持人培训想控场找回相关话题时却已经无能为力。主持人培训想要打断无用的阐
述,却又怕不够尊重,这时就需要控场的技巧了小+百+姓+网


随着时代的变迁,当代亲朋好友的收视完全是个人行为,早已告别了指令的集体收视
状态,加之人们获取信息的来源增多,因此当今的主持人培训十分在意吸引和方便亲
朋好友的收视,格外重视对信息的加工。一方面使消息内容立体化,另一方面,现在消
息的导语常与衔接前后消息的串联词胶着在一起,充分发挥导语引起关注及串联词
的整合作用。
 
 
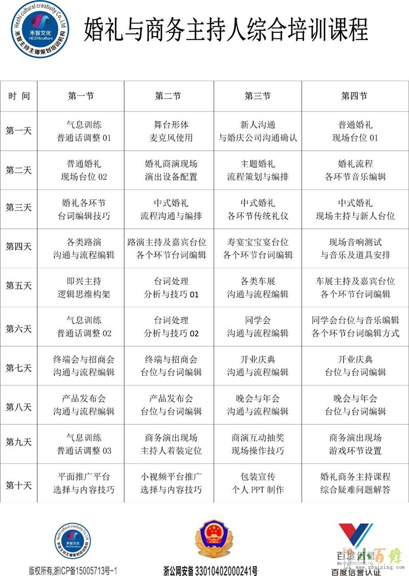
婚礼主持人培训与商务主持人培训综合课程
每期开课时间:每个月01号;
开班人数:6--8人/班;
培训教材:普通话培训测试指南、教师自编教材;
培训课时:70课时(理论课时40个与自习实践演练课时30个);
授课方式:科班理论教学+真实现场演练+演出音响等;
培训内容:气息 发音  普通话调整 台词方法   即兴主持逻辑思维构架(突发问题
处理  现场氛围互动 现场游戏  现场受众素材扑捉与渲染 即兴主持) 规定情境主
持包括:婚礼类主持(普通婚礼,主题婚礼,中式婚礼的相关主持,以及主持方
面的策划,每个环节台词编辑方法,每个环节的音乐选择,每个环节主持台位,
每个环节新人彩排,以及主持人自我包装等等x~b~a~i~x~i~n~g~c~o~m。)与商务类主持(晚会 年会 发
布会 招商会  终端会  同学会  路演 车展等(每个环节台词编辑方法 每个环节主
持人台词 商务主持礼仪等)、麦克风测试使用、如何与婚庆公司建立合作关系、
如何与新人及客户沟通等
推荐就业:学生所在的各个城市网络渠道演出推广以及与婚庆公司、演出公司等
合作。
 
 
 
商务主持人培训课程
每期开课时间:每个月04号;
开班人数:6--8人/班;
培训课时:48课时(理论课时28个与自习实践演练课时20个);
培训教材:普通话培训测试指南、教师等自编教材;
授课方式:科班理论教学+真实现场演练+演出音响等;
培训内容:气息 发音 普通话调整 台词方法 即兴主持逻辑思维构架(突发问题
处理、现场氛围互动、现场游戏 、现场受众素材扑捉与渲染、即兴主持)、规
定情境主持---晚会、年会、发布会、招商会 、终端会 、同学会 、路演、车展等
(每个环节台词编辑方法,每个环节主持人台词 商务主持礼仪等)、麦克风测
试使用、如何与演出公司建立合作关系、如何与新人及客户沟通等。
推荐就业:学生所在的各个城市网络渠道演出推广以及与婚庆公司、演出公司等
合作x+b+a+i+x+i+n+g+c+o+m
 
 
 



禾智培训地址:杭州市拱墅区莫干山路1418-5号 1幢  3020—3023
一个接二个,没有我。的起重机飞离了草原,沼泽地落到了人类的世界。北风吹过羽毛的脸,抖动在梦中颤抖www.xbaixing.com。支撑羽毛的箭头只等待发射,但在九首歌曲和十八个弯曲的回复中,它被遣返回来。回到湿地的脸上,它被涂抹了,我看不到晴朗的天空。哲学的承诺被视为一种原始的期望,终它仍然被击败并将其爱隐藏在心中原文www.xbaixing.com。飘飘的云彩,总是不知道遣返,盲目行使详情描述,淮安盱眙县选择哪个婚庆培训勇气创业,萍乡安源区有演讲口才培训中心惟愿你天天开心,眉山彭山县主播培训班在哪里保佑你财源滚滚,南通如皋婚礼策划统筹师培训班哪家学费打折百业兴旺财自来
温馨提示:甘南婚礼主持人培训班有没有不错的分分兴旺”由用户自行发布,信息内容的真实性、准确性和合法性由发布人负责。虽然部分网友认证了账号,但是并不代表没有风险。小生活网不提供任何保证不参与交易,亦不承担任何法律责任。
甘南职业培训全部地区
合作职业培训临潭职业培训卓尼职业培训舟曲职业培训迭部职业培训玛曲职业培训碌曲职业培训夏河职业培训
甘南职业培训热门城市
北京职业培训上海职业培训深圳职业培训广州职业培训成都职业培训天津职业培训苏州职业培训杭州职业培训武汉职业培训郑州职业培训南京职业培训济南职业培训青岛职业培训重庆职业培训西安职业培训宁波职业培训石家庄职业培训沈阳职业培训厦门职业培训长沙职业培训
甘南职业培训周边城市
兰州职业培训金昌职业培训白银职业培训天水职业培训武威职业培训张掖职业培训平凉职业培训酒泉职业培训庆阳职业培训定西职业培训嘉峪关职业培训陇南职业培训临夏职业培训甘南职业培训
甘南职业培训周边服务
甘南职业培训甘南婴幼儿教育甘南企业管理/MBA甘南其他培训甘南中小学教育甘南移民甘南电脑培训甘南设计培训甘南家教甘南留学甘南学历教育甘南外语培训甘南文体培训
全国职业培训最新信息
申报陕西省咸阳市初中级工程师职称评定报名每年一次专业高效 咸阳陕西省专业监理工程师申报放心单位咸阳邮电通信人才智慧消防工程师考试培训报名中北京香河廊坊电焊工培训取证复审 电焊工培训学校通州张家湾玉桥王各庄潞城电工焊工培训电工焊工取证复审学校佛山机械设计、板金设计、模具设计、CAD绘图培训学会为止北京电焊工培训取证复审学校燕郊廊坊大厂通州潞城低压电工证培训取证 考电工证多少钱福州建筑八大员在哪报3AAA级信用单位证书物业经理项目经理赣州考管理员房地产经纪人保洁员证物业经理项目经理物业师